当前位置: 首页 >> 学生工作 >> 学生风采 >> 正文
【启航成都】简历焕新,精准赋能——会计学院成都校区开展简历“焕新计划”线上指导主题活动
发布时间:2026-03-25    阅读:

为帮助同学们提升简历质量,增强求职竞争力,会计学院就业促进会于2026年3月20日-23日成功举办了简历“焕新计划”线上指导主题活动,本次活动面向成都校区全体毕业生。

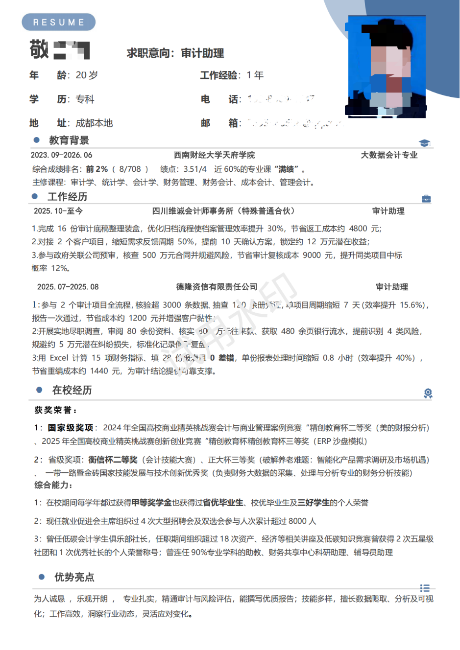
敬同学简历

本次活动,采取线上QQ平台形式开展。活动期间,工作人员通过线上收集同学们的简历,并安排专人进行一对一诊断与优化建议。指导内容聚焦简历结构优化、亮点提炼、岗位匹配度提升等关键环节,帮助同学们在短时间内掌握简历撰写的核心技巧。同时,活动还设置了二次审核机制,确保每一份简历都能得到专业的指导。

郑同学简历

此次简历“焕新计划”活动的顺利开展,不仅为同学们提供了实用的求职技能指导,也进一步增强了大家对就业的认识与重视。会计学院就业促进会将继续围绕学生就业需求,开展形式多样、内容实用的就业指导活动,助力同学们在求职路上行稳致远。


会计学院就业促进会

文编:辛美琳

初审:梁慧

复审:宋雪娇

终审:林琳

2026年3月24日

成都校区(东区):四川省成都市成华区龙潭街道龙港路399号 / 成都校区(西区):四川省成都市成华区龙潭街道航天路29号

绵阳校区:四川省绵阳市科技城新区园兴西街2号 / 德阳校区:四川省德阳市罗江区大学北路99号

版权所有:西南财经大学天府学院 © 2002-2025

川公网安备 51079002110064号

蜀ICP备06016397号-2