当前位置: 首页 >> 学生工作 >> 学生风采 >> 正文
【启航成都】简历赋能求职起点,专业指导点亮未来——会计学院“职面未来”主题活动圆满收官
发布时间:2026-01-04    阅读:

为帮助同学们突破简历撰写的迷茫,提升求职竞争力,西南财经大学天府学院会计学院就业促进会于2025年12月28日至30日成功举办“职面未来,简历赋能”线上主题活动。

本次活动直面大学生“简历内容堆砌无重点”“模板化严重”“与岗位脱节”等核心痛点,采用“线上提交+导师分级点评+一对一反馈”的互动模式,让同学们在专业指导下实现简历的快速优化与升级。

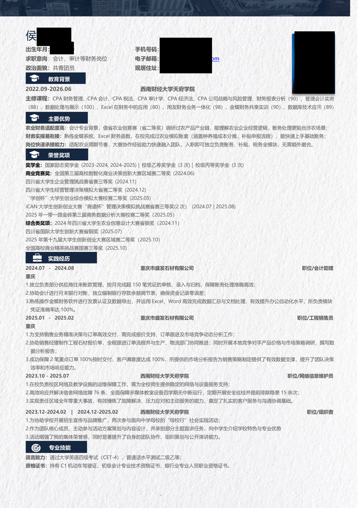
优秀学生作品1

优秀学生作品2

本次“职面未来,简历赋能”活动搭建了师生高效互动的指导平台,为同学们后续实习求职与职业发展提供了有力支持。未来,会计学院就业促进会将持续关注就业市场需求与学生成长痛点,开展更多务实、精准、创新的就业服务活动,助力每一位学子在职业生涯中稳健启航、自信前行。


西南财经大学天府学院会计学院就业促进会

文编:辛美琳

初审:胡锐

复审:宋雪娇

终审:林琳

2025年12月31日

成都校区(东区):四川省成都市成华区龙潭街道龙港路399号 / 成都校区(西区):四川省成都市成华区龙潭街道航天路29号

绵阳校区:四川省绵阳市科技城新区园兴西街2号 / 德阳校区:四川省德阳市罗江区大学北路99号

版权所有:西南财经大学天府学院 © 2002-2025

川公网安备 51079002110064号

蜀ICP备06016397号-2